十大彩票网赌平台政务公开领导小组办公室关于2020年10月全市政府网站与政务新媒体监测情况的通报
各区县市人民政府,常德经济技术开发区、常德高新技术产业开发区、柳叶湖旅游度假区、西湖管理区、西洞庭管理区管委会,市直有关单位:
根据《国务院办公厅关于印发政府网站发展指引的通知》(国办发〔2017〕47号)和《国务院办公厅秘书局关于印发政府网站与政务新媒体检查指标、监管工作年度考核指标的通知》(国办秘函〔2019〕19号)的文件要求,市政务公开领导小组办公室组织开展了2020年10月份全市政府网站与政务新媒体监测评测,现将有关情况通报如下。
一、总体情况
2020年10月1日至10月30日,市政务公开办通过系统监测加人工审核的方式,对全市政府网站与政务新媒体的整体运行情况、栏目更新情况、互动回应情况及链接可用性等情况进行抽查发现:10月份全市政府网站整体运行平稳,未出现单项否决的不合格网站;部分政府网站还存在信息更新不及时、网站管理不到位等问题。全市政务新媒体运行整体情况良好,但依旧存在少数政务新媒体更新不及时、互动回应差、未提供有效互动功能等问题。
二、主要问题
网站管理不到位。个别网站仍然存在栏目信息更新不及时、政策文件和解读材料关联不准确、征集调查的结果反馈更新不及时以及征集调查质量不高等问题。
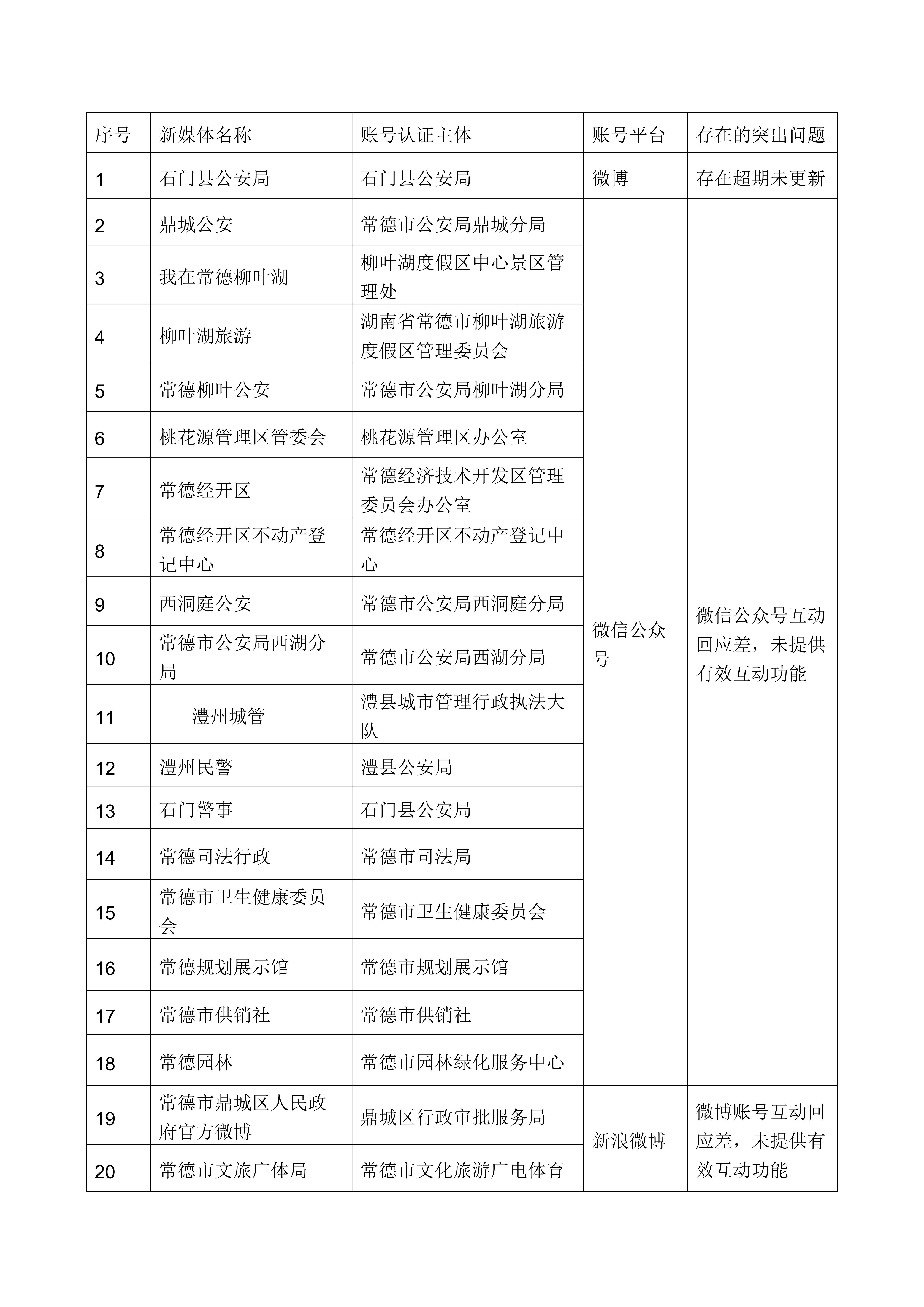
政务新媒体方面。“石门县公安局”微博存在超期未更新情况。鼎城公安、我在常德柳叶湖、桃花源管理区管委会、十大彩票网赌平台卫生健康委员会等微信公众号互动回应差,未提供有效互动功能。十大彩票网赌平台文旅广体局、湖南常德交警直属一大队等微博互动回应差,未提供有效互动功能。
三、工作要求
各区县市、市直各单位要认真对照本通报所列各类问题,举一反三,自觉查找和整改存在的问题。对本次通报的问题网站和政务新媒体,要采取有力措施整改到位,于11月25日前上报整改情况(联系人:张芬芳;电话:7250629;传真:7256146;邮箱:cdzwgkb@163.com);十大彩票网赌平台政务公开领导小组办公室将组织人员进行复核。
附件:1.检查发现存在问题的政府网站名单
2. 检查发现突出问题的政务新媒体名单
十大彩票网赌平台政务公开领导小组办公室
2020年11月18日
附件1
检查发现存在问题的政府网站名单

附件2
检查发现突出问题的政务新媒体名单


用户登录
还没有账号?
立即注册